根据海关总署公告2019年第136号(关于公布《中华人民共和国海关〈中华人民共和国与东南亚国家联盟全面经济合作框架协议〉项下经修订的进出口货物原产地管理办法》的公告),于2019年8月20号开始启用新版FORM E证书。
(▲新版填制要求)
原产地标准填写指引
要注意的是,特定原产地标准PSR清单比以前多了,从原来的仅涉及17个章节扩展到覆盖了57章节产品,含有进口成分的,要先查清单在不在PSR清单里面。
公众号对话框内回复“PSR”
获取升级后的PSR清单
CTH备注:
新版FORM E产地证填制规范
中国一东盟自由贸易区优惠原产地证明书(以下简称 FORM E证书)共有13栏,各栏填制要求如下:
原产地证书号:
标题栏(右上角),填上海关规定的证书号。编号规则如下:E+年份代码(2位)+申请单位备案号(9位)+流水号(4位)。
例如:证书号E193800000050045是备案号为380000005的单位2019年办理的第45票FORM E证书。
注意:重发证的号码与新证的编码规则一致,但改变流水号。
第1栏:出口商的名称、地址、国家
例如:
NINGBO XXX GROUP CO.,LTD.
ROOM XXX,XXX MANSION,
93 XXX ROAD,NINGBO CHINA
注意:
1.填写在中国境内的出口商或生产商名称、地址、国家等。出口商或生产商必须是已办理原产地证备案的企业,且公司英文名称应与备案一致。此栏显示生产商(不是出口商)信息时,应在第11栏加盖生产商的中英文章,同时需在第7栏加注出口商的名称、地址。
2.注册在台湾、香港、澳门的公司不能作为出口商;
第2栏:收货人的名称、地址、国家
例如:
XXX CO.,LTD,
LAN GE XXX,F-2000,
SURABAYA,INDONESIA
注意:此栏是带有强制性的,应填东盟最终收货人名称、地址、国家。
第3栏:运输方式及路线(就所知而言)
例如:
离港日期(Departure date):26 OCT,2019
船舶名称/飞机等(Vessel's name/Aircraft etc):KMCT ULA V.46S
卸货口岸(Port of discharge):SURABAYA,INDONESIA
第4栏:供官方使用(进口方海关使用)
由进口成员方的海关当局在该栏简要说明根据协定是否给予优惠待遇。申请单位应将此栏留空。
第5栏:商品顺序号
在收货人、运输条件相同的情况下,如同批出口货物有不同品种,则可按不同品种分列“1"、“2"、"3".….,以此类推。
第6栏:唛头及包装号
例如:
JENSON,
ORDER N0.325952065
LJCE766896505
CTN1-270
注意:
1.此栏填写的唛头应与货物外包装上的唛头及发票上的唛头一致;
2.唛头不得出现中国以外的国家或地区制造的字样,也不能出现香港、澳门、台湾原产地字样(如:MADE IN MACAO,HONG KONG,TAIWAN);
3.如货物无唛头应填“无唛头”(N/M或NO MARK);
4.如唛头为图文等较复杂的内容,此栏打上"SEE ATTACHMENT",申请单位用空白纸制作带图文的唛头附页,签证机构加盖签证印章;
5.对于多页证书的情况,续页一律使用Form E证书,不得用白纸作为证书续页。
第7栏:包装数量及种类,商品描述及HS编码
例如:
SIX HUNDRED(600)CTNS OF SHRIMPS
H.S.:030613
**********
注意:
1.包装数量必须用英文和阿拉伯数字同时表示,填写货物的具体包装种类(如CASE、CARTON、BAG等)。
2.如果无包装,应填明货物出运时的状态,如"NUDE CARGO"(裸装货)、"IN BULK"(散装货)、"HANGING GARMENTS"(挂装)等。
3.商品名称必须具体填明,应详细到可以准确判定该商品。如果信用证、合同中品名笼统或拼写错误,应在括号内加注具体描述或正确品名。商品名称后需填写商品的6位HS编码。
4.商品名称及HS编码等项列完后,应在最后一行下方加上表示结束的符号(***),以防止加填伪造内容。
5.国外信用证要求填具合同、信用证号码、转口商出具的发票号等,可加填在结束符下的空白处。
6.出口至东盟成员国的货物在进口国海关报关时如使用第三方发票,应在本栏目空白处注明开具发票的公司名称及所在国家等信息,例如"THE THIRD PART:ALTEAD CO.LTD,HONGKONG"。第三方必须为中国以外的第三方公司,不得为国内公司。
第8栏:原产地标准
此栏为原产地证书的核心栏目,填写要求如下:
1.完全获得的,填写"WO"。
2.在一方境内由取得原产资格的材料生产的,填写“PE"。
3.由非原产材料生产,
a:符合区域价值成分标准的,即单一国家成分或中国一东盟自贸区累计成分大于等于产品离岸价40%的,应填写增值的百分比,例如“40%”(同时第9栏需加注货物FOB值);
b:符合税则归类改变标准的,填CTH。
4.符合特定产品规则的,
a:列入特定原产地规则清单,但采用完全获得原产地规则的,填写""WO";
b:列入特定原产地规则清单,但采用区域价值成分原产地规则的,填写PSR(同时第9栏需加注货物FOB值);
c:列入特定原产地规则清单,但采用除以上两种原产地规则外的,填写PSR。
第9栏:毛重、净重或其他数量及价格(FOB)(仅采用区域价值成分标准时填制价格)
例如:
1200KGS G.W.
注意:
1.此栏应填写商品的正常计量单位,如"PCS"、"PAIRS"、“SETS”等。货物以重量计的则填毛重或净重的,则需加注G.W.(GROSS WEIGHT)或N.W.(NET WEIGHT);
2.对于原产地标准采用区域价值成分标准的情况,此栏需显示产品FOB值,其余情况无需填写金额。
第10栏:发票号码及日期
例如:
SDAKFO522
MAY 05,2019
注意:
1.此栏不得留空,发票号码、日期必须与正式商业发票一致,月份一般用英文缩写JAN.、FEB.、MAR等表示;
2.发票日期不能迟于提单日期和申报日期;
3.涉及第三方的,应注明第三方发票号。
第11栏:出口商声明
例如:
Ningbo,China OCT.26,2019
注意:
1.生产国国名应填写“CHINA",进口国国名必须是东盟成员国,一般与最终收货人或目的港的国别一致。签证国家文菜、柬埔寨、印度尼西亚、老挝、马来西亚、缅甸、菲律宾、新加坡、泰国、越南。
2.此栏填写申报地点、日期,申请单位应在此栏加盖印章并授权专人在此栏签字。生产企业(非出口商)作为申请单位时,此栏加盖生产企业印章。
第12栏:签证机构证明
例如:
Ningbo,China OCT.26,2019
注意:
1.此栏填写签证机构签证地点、日期;
2.签证机构授权签证人员在此栏签字,在提供给申请单位的证书正本和副本上加盖“中英文签证印章",印章应加盖清晰,不能与签名重叠。签证人员的手签笔迹必须经总署统一向东盟备案,签名必须清楚,且与备案笔迹保持一致;
3.如属重发证书,签证机构在此栏加打”"CERTIFIED TRUE COPY OF THE ORIGINAL CERTIFICATE OF ORIGIN NUMBER____DATED____")
第13栏:
此栏为后发、展览、流动证书和第三方发票等四项内容的勾选项目。
注意:
1.后发证书:申报日期迟于出运日期三天,勾选"Issued Retroactively";
2.涉及流动证书:勾选"Movement Certificate"。
3.展览证书:当产品由出口方运至另一方展览并在展览期间或展览后销售给一方时,勾选”Exhibition"。展览的名称及地址应在第二栏中注明。
4.第三方发票:当发票是由第三方开具时,勾选"Third Party Invoice"。
其他说明:
1.凡申请办理中国东盟优惠原产地证明书的单位,须在当地海关进行备案。
2.如果签发的证书正本遗失或损毁,申请单位可向原签证机构申请重发,提供申请单位和丢证方书面说明及原证的复印件,经核实,予以重发。
3.FORM E证书内容需要更改时,需提供更改申请书,由签证人员审核后,将证书上错误项目以横线划去,在旁边空白处手写或打印正确的内容,在正确内容周围加“*”截止符,签证人员签字,加盖签证印章。
新版FORM E证书有哪些变化?
就中国而言,
如果需要授权其他代理商代表其出口,
中国制造商可以直接申请原产地证书。
《议定书》附录A 《经修订的中国-东盟自贸区原产地规则签证操作程序》(以下称《操作程序》)
新版证书正本背页说明第7条
第十一栏制造商需作出声明,第七栏应填写代理商的名称和地址。
FORM E证书不再受20项的数量限制,
无须拆分发票号可申报杂项多的货物。
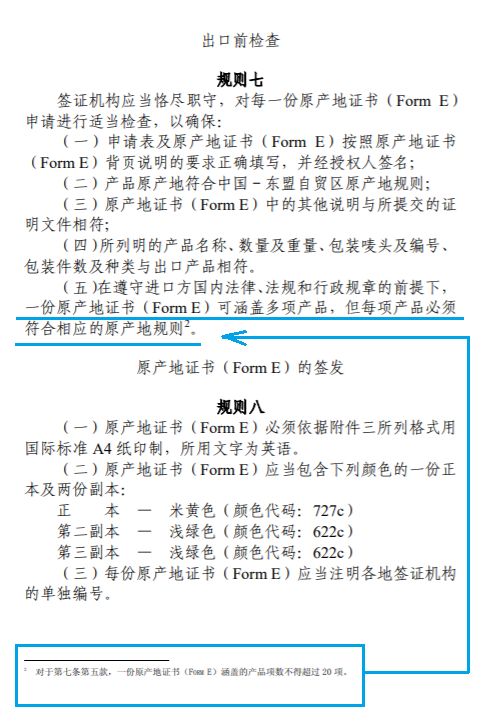
“升级前”的《操作程序》规则七:
“升级后”的《操作程序》(OCP)RULE 7:
取消了限定20项产品的注释
多页证书的续页必须与首页的格式、签名、印章和编号保持一致。
原产地规则更为细化,
证书第8栏原产地标准的选项变成了五个。
当产品属于完全生产或获得时,证书上第8栏原产地标准应显示"WO"(农林渔牧矿)或"PE"(除农林渔牧矿外);
当产品属于非完全生产或获得时,证书上第8栏原产地标准应显示"PSR"、"区域价值成分百分比"或"CTH"。
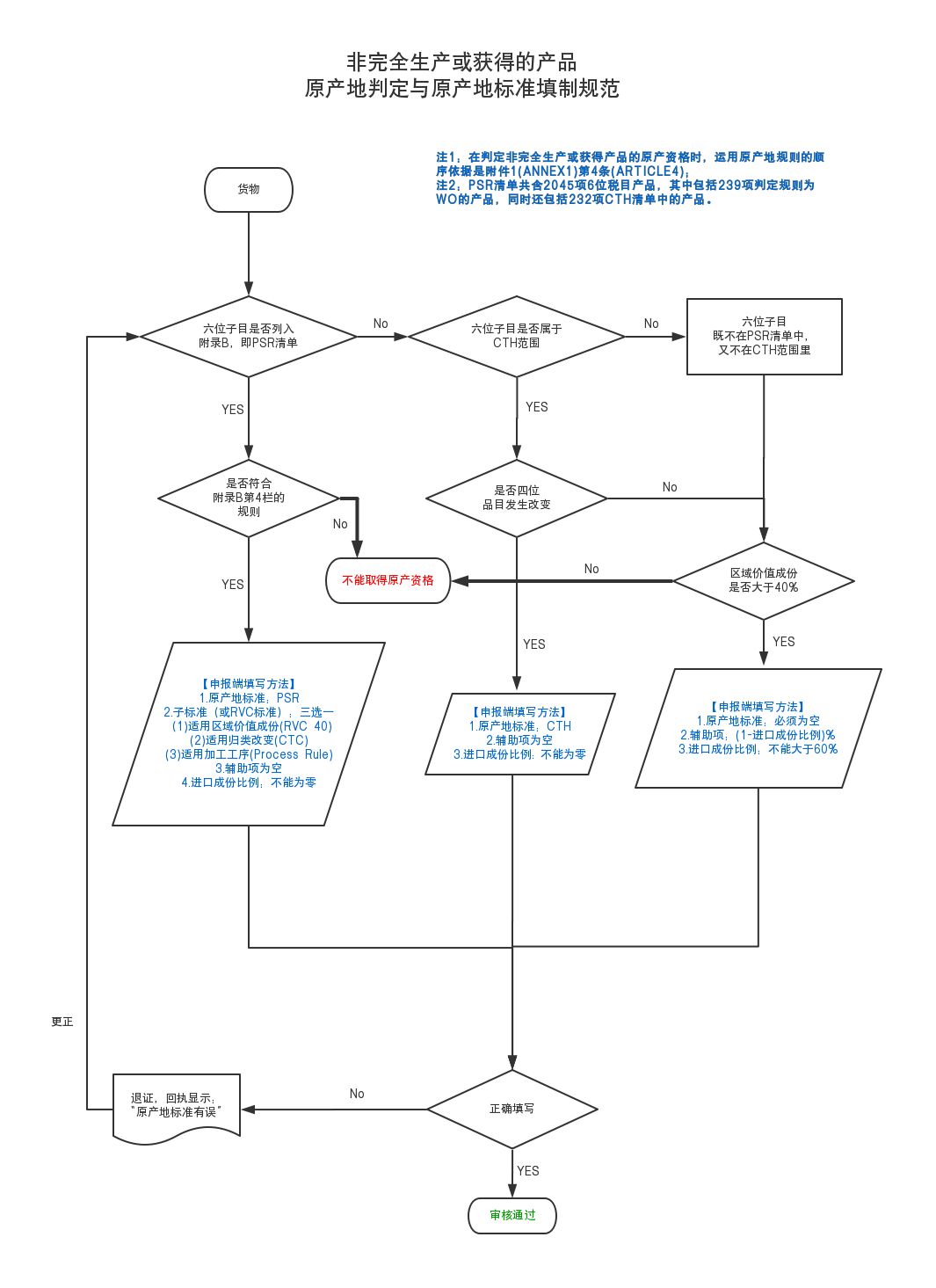
在运用原产地规则判定产品的原产资格时,通常应按以下顺序进行:
一、根据《议定书》附件1《原产地规则》第2条和第3条,对产品的原产资格进行判定时,如果产品符合完全生产或获得的定义,则不必考虑其是否符合该原产地规则对含非原产成分的产品的标准;只有产品不符合完全生产或获得的定义时,才应该按《原产地规则》第4条中的标准对含非原产成分的产品的进行判定。比如,从荷兰进口的郁金香种球,种植在中国的土壤里,培育出的花卉,出口到马来西亚,能否享受中国-东盟自贸区优惠关税待遇?由于《原产地规则》中第3条(a)款规定完全生产或获得产品包括“在成员方收获的植物产品;”,所以这样培育出来的郁金香是中国完全原产的。
二、如果产品不符合完全生产或获得的定义,必须先按原产地规则中设定的“微小加工”或“不充分加工”条款(否定性标准),确定该产品所含非原产成分所经过的加工是否超出微小或不充分加工的范围,如果未超出,产品不具有原产资格;如果超出,再确定产品是否被列入《产品特定规则》 所涉及产品的清单,如果是,确定其是否符合相应的特定原产地规则(区域价值成分不少于40%、税则归类改变或加工工序规则),如果符合,产品具有原产资格;如果产品未列入《产品特定规则》清单,才应按照一般规则来确定产品的原产资格。
《议定书》附件1(ANNEX1)《原产地规则》第4条(Article4)对非完全生产或获得产品制定了新的判定规则:
第4条
非完全生产或获得
1. 除第2款所涵盖的产品外,符合下列条件应视为本附件第2(c)条所指的原产产品:
(a) 如果产品的区域价值含量不低于使用本附件第5条所述公式计算的FOB价格的40%,并且最终生产过程在一个缔约方内进行;或,
(b)如果产品列入协调制度第25, 26, 28, 293, 324, 395, 42-49, 57-59, 61, 62, 64, 66-71, 73-83, 86, 88, 91-97 章,并且在生产制造过程中非原产材料发生了四位品目改变。
2.当产品列入第1款规定的附录B《产品特定规则》清单中时,如果符合清单所列区域价值成分不少于40%或其他标准时,应视为原产产品。
3 For Headings 29.01 and 29.02, the applied criterion is RVC 40%, unless otherwise mutually agreed by the Parties.
除非各协议方另有其他一致意见,品目号为29.01和29.02的产品,判定为原产的标准是区域价值成分不应少于40%。
4 For Headings 31.05, the applied criterion is RVC 40%, unless otherwise mutually agreed by the Parties.
5 For Headings 39.01, 39.02, 39.03, 39.07 and 39.08, the applied criterion is RVC 40%, unless otherwise mutually agreed by the Parties.
//////////
法律条文很艰涩。这里特别说明,就为了指出判定非完全生产或获得的产品时,使用原产地规则是有顺序的。根据《原产地规则》第4条的说明,应先适用第2款(特别规则),如不适用再使用第1款(一般规则)。
(注:各图均可点击放大看)
第7栏应填产品六位子目。HS编码前六位是国际标准编码,各国可以在此基础上自主决定7至10位的本国编码。绝大多数优惠原产地证书要求填写HS编码前六位(ECFA证书需填进口方的8位HS编码)。
查阅《产品特定规则》(附录B)清单,结果如下:

|
HS编码 及名称 |
适用特定原产地规则 |
证书第8栏 |
|---|---|---|
|
1801.00 生或炒 可可豆 |
WO (完全获得) |
不能获得 原产资格 |
|
1805.00 不含糖 可可粉 |
RVC 40 或 CTH |
PSR |
|
1806.10 含糖的 可可粉 |
RVC 40 或 CTH (非原产成分 不属于 品目1805) |
PSR |
61和62章服装产品既列入了《产品特定规则》(PSR)清单;又列入了一般规则的CTH清单,即第4条第1(b)款。PSR清单和CTH清单重合部分共涉及232项6位子目的产品,主要就是在服装产品这两章里。

PSR清单中的规则,赋予了产品取得原产资格更大的灵活性。在61和62章中,绝大多数服装产品只要符合三个条件之一,就属于发生了实质性改变,从而取得原产资格。升级后的新规则实际是降低了取得原产地资格的门槛。
61和62章的产品要取得原产资格,可以选择适用区域价值成分不少于40%、四位品目发生改变或发生特定加工工序。
注:加工工序规则

规则一表示“从纤维开始”;
规则二表示“从纱线开始”;
规则三表示“从剪裁开始”。
既不在PSR清单中,也不在CTH清单中的产品,只能使用RVC40(区域价值百分比不少于40%)来判定产品的原产资格。如果符合,证书第8栏填"实际区域价值百分比",比如40%。

7227.20 硅锰钢的热轧盘条
8515.21 直缝焊管机
这两个产品就只能使用RVC40来判定。

增加了“微小含量”规则
修订后《原产地规则》第9条(Article9)加入了“微小含量”规则。
第9条
微小含量
货物不满足本附件第4条规定的税则归类改变要求,但符合下列条件的,仍应视为原产货物:
1. 对于协调制度第50至63章以外的货物,在货物生产中所使用的未发生规定税则归类改变的全部非原产材料的价值不超过该货物FOB价格的10%;
2. 对于协调制度第50至63章的货物,在货物生产中使用了未发生规定税则归类改变的非原产材料,只要全部上述非原产材料的重量不超过该货物总重量的10%,或者全部上述非原产材料的价值不超过该货物FOB价格的10%;
以及货物符合本附件的所有其他适用标准。
比如,真皮手包(HS 4202.21)
(本案例仅用来说明规则适用方法)
税目归类改变规则:应满足四位品目发生变化。
FOB价值:100美元
判定:根据《议定书》附件1《原产地规则》的要求,零钱包是唯一不符合税目归类改变的非原产成分。零钱包的价值占了货物FOB价值的5%。由于符合微小含量规则,即非原产成分的价值不超过该货品FOB价值的10%,所以该手袋符合中国-东盟自贸区原产货物的定义,应取得原产资格。
1、当证书第8栏原产地标准为百分比时,第9栏自动显示FOB值;
2、当证书第8栏原产地标准填写PSR,且申报子标准(或叫RVC标准)里选择“适用区域价值成分(RVC)标准”时,第九栏也会显示FOB值。
原《操作程序》
新《操作程序》

选填出口方发票号或第三方发票号,简化了操作程序,提高了通关效率。
(本文由关务小二综合自海关总署、shFTA、外贸MVP,转载请保留来源)

热文推荐

实操资讯